Bugs in the finished software product can cost developers and customers a lot. Incorrect or unexpected results can lead to the loss of customers and income. Also, it influences the project budget. Because after all, fixing a bug at the final stage of development and after the product release costs more than during coding or software testing. Developers must get detailed bug reports to start the debugging process on time.
What is bug report?
A bug report is a document that contains a detailed description of the defect, including steps to reproduce the bug, screenshots, and even video capturing.
QA testers can either create it manually in the xlsx spreadsheet or generate it automatically in the software used on the project. The bug reporting process takes too much time and resources in the first case. To somehow speed up the writing of the report, teams can use the bug report template. Samples in different formats are available on the Internet.
Of course, it is much more convenient to use specialized software for bug reporting. Project management systems (Jira, GitHub, GitLab, etc.) and TMS (like testomat.io, Xray, TestRail, Sauce Labs, etc.) offer built-in bug report capabilities. There are also numerous plugins and libraries on the market to create good reports which work with different testing frameworks (ReportNG, CI Reporter, Serenity BDD Reporter, etc.) You can attach its results to the final bug report too.
More detail in article:
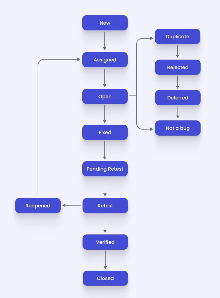
After creating a bug report, the next step is testers issue it to developers so that they can fix errors in time before releasing of quality software to the market. Bug fixing is sometimes a long process; until the error is eliminated, work on each of defect takes place in several stages:
- A new bug is found, to which a responsible employee is assigned.
- After the start of work on it, the QC tester determines a bug status: duplicate, rejected, deferred or not.
- Necessary actions are taken to eliminate the bug by Devs.
- A retest is executed to check if the bug is fixed.
- Depending on its results, the problem will be closed or reopened? => after which Bug Life Cycle repeats.
👀 Schematically, this process, namely Bug Lifecycle can be depicted as follows:

Required Fields of the Bug Report in Detail
The main goal of a good bug report is to describe the problem accurately enough so that the team can quickly get to the bottom of it and fix it. On the other hand, you should avoid unnecessary details and inaccurate wording to prevent confusion.

👇 Let’s consider what items must be present in this document to make it helpful for a project manager and developers.
→ Title field
The name of the bug report should point directly to the bug. It is essential to describe the problem accurately and briefly.
For instance:
❌ The title “Button doesn’t work properly” — makes it unclear which button doesn’t work and what happens when clicked.
✅ “The login button in the existing account leads to the registration page.” — in this situation, it is the correct formulation of the report title.
→ Environment
You can also add to the title additional information, such as what OS or browser was used.
→ Bug description field
In this section, you should write a brief but concise error description. Do not use vague wording here. The experts should immediately understand what the problem is.
It is also important to compare the expected result with the received one.
First, specify the environment where the testing took place: device, browser, operating system, and the page where the failure occurred. Consider the failed bug description on the example of the same non-working login button in the account.
Example:
❌ “When clicking the button loads an invalid page of the site.”
So, to help development teams to fix bugs, better describe the problem in more detail, as in the next one:
✅ “On desktop devices, when you click the login button for the existing account on the main page in Opera, the registration page loads instead of the page with the fields for entering the user’s login/password. The rest of the buttons on the home page work correctly.”
→ Steps to reproduce the bug
Reproducing the bug is essential for developers, allowing them to find the error and analyze what went wrong. Every detail is vital in this section, so write down as many steps as possible, even if they seem obvious.
For example:
❌ The list of steps below is too short. You won’t be able to tell what exactly needs to be done:
- Go to the website.
- Press a button.
- Expected result: The login page of the account is loading.
- Actual result: The page to sign up is loading.
After reading such a report, the developer will immediately have a lot of questions. What environment was used for testing? Which button to press? What page? In which browser? In a good bug report, all the information should be initially specified in steps to reproduce.
✅ Good example:
- Open Opera on your desktop device.
- Go to the home page of the website examplesite.com.
- Press the “Login to existing account” button.
- Expected result: A window opens for entering the username and password of the existing user.
- Actual result: The page for registering a new user is loaded.
Note: Expected result & Actual result are mandatory fields for a quality bug report.
→ Test artifacts and bug severity
Add to your report a visual proof of the problem. If you write the document manually in a spreadsheet, these can be bug screenshots. Progressive test management systems also provide the option to attach a video file to the report.
Another critical point is the severity rating of the bug. When determining this indicator, analyze what type of problem you face: functional or design error. If the bug affects the app’s functionality and reduces the quality of customer service, the severity rating will be high. External defects, such as a distorted image, wrong button size, etc., are less critical for the program. You should consider them insignificant and eliminate them last.
To avoid misunderstanding on the part of development teams, do not use too many terms. For ranking bugs, three degrees are sufficient:
- Minor
- Major
- Critical
→ Advanced information
In addition to the basic information that is mandatory when creating a bug report, you can add additional data depending on the specifics of the project and the requirements of the customer or manager. It is helpful to add Console logs to the report. Such logs show all the errors on the web page and allow the developers to determine the cause of the problem. Another critical point that is often forgotten is the Source URL. This will enable IT to find the bug faster and save time.
→ ID report
Each report must have a unique number, which in most systems is automatically assigned to the document. It is usually represented by the first letters of the project name and a few numbers.
→Author
This field specifies the tester who detected the problem. This information is available by default in project management systems and TMS as with the identifier. This is convenient because it allows you to contact the right specialist anytime.
→ Responsible developer
This section may indicate the IT person responsible for fixing the bug or the project manager who will further assign the person responsible for fixing the defect.
→ Current status of work with error
This displays the current status of the error – one of its lifecycles, which we discussed previously.
→ Type of issue
Testers can report bugs to developers and recommend any improvements that may optimize the project.
→ Date of creation
A field that is auto-filled in specialized tools.
👀 Thus, may briefly summarize:
How Can Writing Bug Reports Help?
Creating an effective bug report has many benefits for IT teams and has a positive effect on software quality and end-user satisfaction.
- Simplify the debugging process. If the bug report is written with as much detail as possible, the developer will be able to get all the necessary information about the problems in the program from a single document. Thanks to test artifacts and detailed steps to reproduce, they can quickly find and fix the error, thus speeding up the release of a quality software product on the market.
- Prevent more severe problems. Ignoring minor bugs can lead to their critical buildup and become a serious application performance defect. Since users do not always report minor flaws in a digital solution, bug reports remain the only source of information about many problems for developers.
- Positive effect on software availability. The availability of a software solution is a fundamental factor in your users’ satisfaction. In addition, maintaining this metric at a high level ensures the competitiveness of the app. After all, many companies guarantee consumers that their program will be available 99+% of the time. A great bug report allows you to identify and fix bugs in time, significantly increasing the availability of your digital solution.
Is There Software to Help Report Bugs?
As mentioned above, testers can write bug reports manually, but this takes time and effort. Therefore, many teams often opt to use specialized software for this purpose. There are tools for reporting bugs in many bug tracking, project management, and testing systems. There are popular: GitHub, GitLab, Jira, Trello, Asana, Monday etc.
Let’s take a look at the bug report creating capabilities of some popular software solutions for working on projects.
Built-in bug reports with popular test management systems
Testomatio
Test management system testomat.io provides its users access to a wide range of reports on testing results, among which an important place is given to bug reports.
Every time an error is discovered, TMS allows you to create a defect directly in its interface, sending it to Jira, GitHub, or Azure with Ticket Test Management Integration for fixing by developers.
Other bug reporting opportunities offered:
- Add a screenshot or video to the bug report. This allows a specialist to access test artifacts in a few clicks. They no longer need to search for additional information in a cloud CI/CD service or open a project in a special editor on a local drive.
- Storing a lot of information of artifacts in one of the cloud repositories of the user’s choice: AWS, DigitalOcean, Azure, or Google Cloud. This variety of available integrations allows you to choose the most beneficial solution for all companies.
- Create a defect in the user interface. This function is available on several pages:
→ Tests. You can link an existing defect or create a new one at the test or suite level. After adding all the necessary information in the project management system, the new Issue message appears. This is very convenient for testers and development teams.
→ Runs. You can link an existing problem to a test or suite and a test run. Thanks to the two-way integration with project management systems (e.g., Jira), you can send problem data with a single click. You can just as easily go to the Run Report from Jira.
→ Runs Archive/Runs Report. Another way to notify developers of a bug is to create a defect for Runs Archive, Runs Report, or any test contained in these sections. - Integration with Jira by installing the Jira Plugin. You can link defects with Jira Issues, send an error message to the project management system in one click and track the progress of bug fixing.
- So, TMS allows you to create bug reports and report problems without switching between different tools. This speeds up the development and promotes close communication between specialists.
TestRail
This software testing tool also supports integration with third-party project management systems and allows you to track bugs, create an effective bug report and report a problem to developers.
TestRail’s bug reporting capabilities:
- Types of reports on detected defects:
→ Summary. This displays the defects that were discovered for the test point, test runs, or test plans.
→ Summary for Cases. This report contains information about problems in the test cases within the coverage matrix.
→ Summary for References. You can track the defects found for links and their test cases in the coverage matrix in this section. - Integration with Jira. You can link defects to test runs, test plans, and test cases. It is also possible to create new Issues directly from TestRail.
- Print and download reports function. You can save the generated bug report on your PC in PDF format or print it out directly from the program. For example, this feature can be useful for communication with stakeholders.
- Add a screenshot by opening the “Add picture” dialog box in any text field of the report.
TestRail is popular with many teams because of its detailed reporting, ability to visualize actual results, and integration with the leading bug-tracking system, Jira.
XRay
XRay is also a popular test management solution among modern Agile teams. This software is an add-on to the Jira project management system, which makes it easy to link discovered defects with user stories.
Enough information about bugs is contained in several TMS reports:
- Traceability Report provides the ability to track this indicator, including through bugs.
- Test Execution Report informs about the testing process and discovered problems.
- Test Runs Report. This document presents information about defects and other testing data in the Test Run section.
Please note: If you have opted for XRay, be prepared for downtime if Jira does not work. This TMS is completely dependent on the project management system.
👀 Comparison table of the best Test Management Systems:
![]() |
![]() |
![]() |
|
| Available reports | Wide range of real-time and post-test reporting | Summary, Summary for Cases, Summary for References | Traceability report, Test Execution Report, Test Runs Report |
| Integration with Jira | Seamless integration with the ability to create Jira Issues from TMS and link defects to tests, test runs, Runs Archive/Runs Report | Integration with any version of the system with the ability to create Jira Issues and link defects to test runs, test plans, and test cases | Is an add-on to Jira, so it depends entirely on the work of the project management system |
| Add test artifacts | Attach videos and screenshots in a few clicks | Support for adding screenshots by opening the “Add Picture” dialog box | Doesn’t provide a function to add screenshots “out of the box”, you need to use third-party tools |
Reporting bugs in project management systems
Jira
The Jira Project Management System offers its users a built-in reports gadget that, among other things, provides all the necessary information about this type of task, such as “Bug.”
This powerful software was originally created as a bug-tracking system, so its capabilities in bug reporting are impressive:
- Add screenshots for visual proof of an existing problem.
- Prioritize errors based on their severity and urgency of fixing.
- Add tasks based on the discovered bugs to the team’s journal or the to-do column.
- Send bug notifications to the responsible employee with the option to set up automatic updates when the status changes.
- Customize the bug report by selecting the required indicators for display, changing the size of the fields, etc.
- Export the document to Excel.
With bug reports in Jira, you will always be sure that your team is working on priority tasks and will be able to complete the project on time.
Trello
Trello is a cloud-based project management platform that also provides users with the ability to track and document bugs.
Trello has all the functionality you need to work efficiently with software errors:
- Add screenshots using the handy Marker.io tool, which was created specifically for Trello. It allows you to attach an existing screenshot to a report or take a screenshot in test mode and immediately attach it to the document.
- Access to editing screenshots: it is possible to add text comments.
- Send a bug report to one employee or all team members.
- Filter bugs by tags: Critical, Major, Minor, Trivial. For good visualization, each of these types of problems is assigned its own color: red, orange, yellow, and green, respectively.
- A clear demonstration of the bug reporting process using various diagrams: “bugs by stage,” “bugs by source,” “bugs by browsers,” etc.
- Receive a list of new errors to email.
- Track bug-fixing statistics.
With the advanced project management tool Trello, the development team will always be aware of the actual results of testing, timely fix bugs and release high-quality software products to the market.
👀 Comparison table of the best Task Management Systems:
![]() |
||
| Add test artifacts | Supports adding screenshots | To add screenshots, you need to use the third-party tool Marker.io |
| Error prioritization | Prioritization is available depending on the severity and urgency of error fixing | Assigning Critical, Major, Minor, Trivial statuses to errors |
| Error notification | Sending error notifications to the responsible employee with the possibility of updating the status | Sending the report to a responsible employee or the entire team |
| Additional features | Adding tasks based on errors to the team’s journal of uncompleted tasks or the to-do column, personalizing and exporting reports | Charts to visualize error reports, edit screenshots, receive error list by email |
Tips for writing a good bug report
Modern automated systems and templates that are freely available on the Internet greatly facilitate the preparation of bug reports. However, we have gathered some tips to make this process even easier:
- Be clear, kind and polite! Ask your PM (Project Manager) or Devs for help if you need it.
- Gather feedback from the development team on the quality of your reports.
- One bug = One issue. Make a new report for each bug.
- Avoid duplicates. Double-check the report several times before saving it. You should make sure you don’t miss any crucial points.
- Revisit the error and make its description as detailed as possible.
- Principle KISS: Keep It Super Simple
Summarizing
Writing effective bug reports allows you to provide developers with all the information about discovered bugs. Those, in turn, can fix them quickly, improving the quality of the software, its speed to market, and user satisfaction. You can create such documents manually using various templates, but this process will be rather time-consuming.
To make the task easier, you can use specialized solutions that allow you to automate bug reporting. One of them is TMS testomat.io It gives users access to detailed reports and supports seamless integration with the popular Jira bug-tracking system. Improve communication between teams and optimize your business processes with an advanced testing tool.




