Modern software products increasingly rely on complex integrations, like microservices architectures and APIs. Furthermore, they consist of diverse and interconnected components that provide reliability and performance if integrated and worked properly. With that in mind, every company is eager to deliver a well-functioning software product. However, it requires more than just building individual components. You need to make sure that all the parts work together correctly and effectively.
👉 Let’s discover what is SIT testing and how it can help identify and address bugs quickly, reduce the risk of system failures, and increase the value of your software investment.
System integration testing: Definition and Goals
Integration testing can validate that two or more systems or components can exchange data or control correctly. There are two major levels of integration testing, component integration testing (sometimes called low-level integration testing) as shown in the pic below and system integration testing (sometimes called high-level integration testing).

System integration testing is a vital stage in the software development lifecycle. Its primary goal is to ensure that the various components, subsystems, and external interfaces of the system interact seamlessly with each other. This testing takes place after individual modules have been tested in isolation and focuses on verifying their compatibility and functionality as a unified whole. SIT helps identify issues that arise at the junctions of different parts of the system, which may remain unnoticed during individual component testing. Thus, SIT plays a key role in ensuring the overall stability and reliability of the software product before its release.
What is SIT in testing?
The main difference between integration testing and SIT testing lies in the level of complexity. System Integration Testing or SIT is a key part of the testing process in the software development lifecycle. It helps QA teams guarantee that different components — subsystems, modules, and external interfaces interact as expected. SIT testing full form refers to SIT system integration testing, where interactions across modules and external services are validated.
What is difference between Integration and System Integration Testing 🤔?
The main difference is the level at which integration is tested. Its complexity increases greatly at the system integration level.

In simple terms, SIT checks the integration points between the mentioned components and elements and verifies that interfaces function logically and correctly before going to the next levels of testing. The goal of SIT testing is
- to optimize memory usage
- to manage data flow within the system
- to validate the system’s control flow
- to identify and fix system errors and bugs
So, such an important SIT testing meaning.
SIT Approaches from Manual to Automation
Teams can adopt various approaches to System Integration Testing (SIT), shaped largely by their overall integration testing strategies. Depending on the team structure and tooling available, these methods can incorporate both automated and manual testing elements.
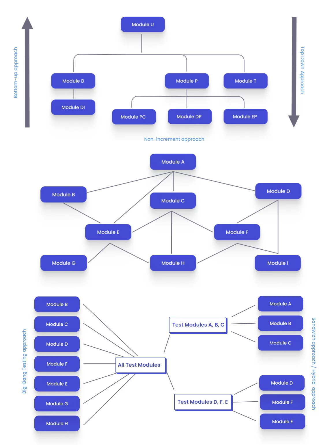
#1: Bottom-Up, Top-Down, and Big-Bang, Sandwich Testing
In our previous article, we discussed the bottom-up, top-down, and big-bang approaches to integration testing partly:
So, the first two system integration testing techniques test components in a hierarchical order, while the last ones test the entire system at once. Testing teams that consider system integration testing as part of integration testing, often utilize the same methods they employ for general integration software testing.

#2: Strict Testing Plan with Acceptance Criteria
Some teams view SIT testing as a distinct phase that requires specific planning beyond traditional integration testing. In such cases, teams develop a comprehensive testing plan and detailed acceptance criteria.
Key elements of testing plan might include the following tasks:
→ Component Identification. Teams need to determine which components need integration.
→ Interface Definition. Teams need to clearly outline how components interact.
→ Stakeholder Identification. Teams need to identify all relevant stakeholders for the testing process.
→ Test Case Determination. Teams need to define specific test cases to be executed.
→ Testing Schedule. Teams need to establish a timeline for testing activities.
Acceptance criteria often focus on:
- Functionality of interfaces
- Overall system behavior
- Compliance with functional software requirements
- Adherence to regulatory and industry standards
#3: Contextual SIT Granularity
This hybrid approach can balance the rigidity of strict testing plans with the need for adaptability based on project requirements. The granularity of system integration testing can vary and depend on the systems involved:
| Approach | Description | Advantages |
| Fine-Grained Approach | It focuses on individual components for thorough validation | It provides comprehensive testing and is well-suited for complex systems |
| Moderate-Grained Approach | It targets interfaces and component interactions | It provides streamlined testing with automation and is suitable for mid-level testing |
| Coarse-Grained Approach | IT tests larger system portions or entire systems | It is efficient for less critical components and speeds up regression testing |
Choosing the right SIT method depends on the specific needs of your project, including the complexity of the system, the number of modules, time constraints, available resources, and the criticality of identifying defects early in the development process. Also, teams can guarantee successful system integration testing when the following criteria are met:
- All critical defects are resolved.
- All test cases pass, with no major functional or performance issues.
- All integration points are verified and meet the expected requirements.
- The system meets performance benchmarks under expected loads.
Thus, a flexible choice of approach to system integration testing is the key to its effectiveness. Regardless of whether the team chooses traditional hierarchical methods, develops a strict plan with acceptance criteria, or applies contextual detailing, the main goal is to ensure comprehensive verification of component interactions. Successful completion of SIT not only reveals potential issues at early stages but also significantly improves the quality, reliability, and stability of the final software product, preparing it for subsequent testing stages and deployment.
Who in the team performs system integration testing?
Let’s discover stakeholders who participate in performing system integration testing:
- Test Managers or Test Leads plan the scope and goals and determine the approach and schedule for SIT. Additionally, they decide who will be responsible for performing system integration testing and define their roles.
- QAs create detailed test cases and run SIT test, perform system integration testing, and verify that integrated components function correctly. They also report issues, track their status, and collaborate with developers to fix them.
- System Architects and Developers work closely with QAs to understand integration requirements and designs. They support the creation of an integrated testing environment.
- Business Analysts collaborate with the QA team to make sure that the integrated system aligns with business requirements. They actively participate in reviewing and validating system integration test cases.
Why do teams need to conduct SIT testing?
- With SIT, teams can check whether the system adheres to software requirements.
- With SIT, teams can identify and address potential issues in linked components at the early stage.
- With SIT, teams can get valuable feedback on how individual system components behave within the integrated system.
- With SIT, teams can fix defects and guarantee that development is not interrupted, SIT is beneficial.
- With SIT, teams can verify that all aspects of the system work correctly, including data flow, control flow, timing, and memory usage.
Benefits of SIT
- It helps identify and fix bugs early in the development process to improve overall system reliability.
- It verifies the system’s performance, scalability, and usability under various conditions.
- It provides effective communication and cooperation between development and testing teams.
- It provides a complete understanding of the system’s functionality and interactions.
Limitations of SIT
- It can be expensive and time-consuming as it requires specialized equipment and skilled and experienced specialists.
- It is challenging to manage multiple systems and components during SIT.
- It can lead to data loss in terms of incorrect execution or faults.
- It can be difficult to identify the root cause of issues in complex integrated systems.
- It may not be as effective for testing isolated components in detail.
Challenges in System Integration Testing
Tight deadlines and limited budget. In terms of tight deadlines and unstable environments, teams slow down the system testing process and need effective planning and the right tools to be used.
- Limited test coverage. Insufficient time, documentation, and testing can lead to incomplete test coverage. You need to prioritize test cases and combine automation and manual testing.
- Error management. The complexity of modern systems can increase the risk of missing issues. You need to use real devices, test management tools, and automated testing to better identify, report, track, and resolve bugs.
Real Example: Banking System Integration Testing
Let’s imagine a banking system that consists of several modules:
- Customer Management Module. It is used to handle customer information, accounts, and transactions.
- Account Management Module. It is used to manage different types of accounts (e.g., checking, savings, loans).
- Transaction Processing Module. It is used to process transactions like deposits, withdrawals, and transfers.
- Payment Gateway Module. It is used to facilitate online payments.
- Reporting Module. It is used to generate reports on account activity, transactions, and financial performance.
📋 Example Test Scenario
We need to verify that a customer can successfully make an online payment using a debit card.

By following this test case, you can test the integration between the customer management, account management, transaction processing, payment gateway, and reporting modules to ensure the banking system functions as correctly as possible.
Best Practices for System Integration Tests
To guarantee the success of system integration testing, teams can follow these best practices:
- Think ahead and set specific goals. You need to establish the goals, scope, and priorities for SIT earlier. Also, you should define clear goals to help teams make the testing process as smooth as possible and cover all critical integration points.
- Develop detailed test cases based on realistic test data. You need to create detailed test cases that cover a wide range of test scenarios, including both positive/ negative cases, and use realistic testing data that closely resembles production data to identify potential issues that may only arise in real-world scenarios.
- Opt for automation where possible. You need to automate repetitive test cases to save time and resources as well as to have the ability to focus on more complex testing tasks.
- Evaluate and document. During SIT, you need to monitor system performance, including memory usage, response times, and resource consumption to make sure that integration does not slow down the system performance.
- Collaborate, track and prioritize issues. When using a test management system, teams can track, prioritize, and resolve SIT issues quickly. Also, it helps QA teams, developers, system architects, and business analysts be on the same page to resolve critical bugs first and avoid delays in system release.
Bottom Line: Ready not to skip SIT tests?
With SIT in place, the testing team can reap significant benefits for software development. SIT in testing not only helps them find problems early but also makes the system more reliable and reduces the risk of failures. Even if your team doesn’t use the SIT term, this type of testing is crucial to delivering software products of high quality. Understanding SIT testing vs UAT testing highlights its importance before user validation.
If you’re interested in learning more about SIT testing or implementing it in your projects, don’t hesitate to contact us 😃 Our team of experts is ready to provide consulting services and help you achieve your software development goals.